首页
科研速递
全球资讯
国内资讯
国外资讯
科学人物
国内科学家
国外科学家
科普聚焦
科普活动
科普文章
著名化石群
科普基地
图书刊物
化石知识
基础知识
图片中心
图片新闻
化石鉴赏
精美复原图
视频放送
科普视频
人物访谈
视频新闻
化石爱好者之家
品牌专题
全国化石爱好者大会
“我身边的化石”科普创作大赛
科普教育联盟基地
化石产地媒体行
首页
科研速递
全球资讯
国内资讯
国外资讯
科学人物
国内科学家
国外科学家
科普聚焦
科普活动
科普文章
著名化石群
科普基地
图书刊物
化石知识
基础知识
图片中心
图片新闻
化石鉴赏
精美复原图
视频放送
科普视频
人物访谈
视频新闻
化石爱好者之家
品牌专题
全国化石爱好者大会
“我身边的化石”科普创作大赛
科普教育联盟基地
化石产地媒体行
“我身边的化石”科普创作大赛
当前位置:
首页
>
品牌专题
>
“我身边的化石”科普创作大赛
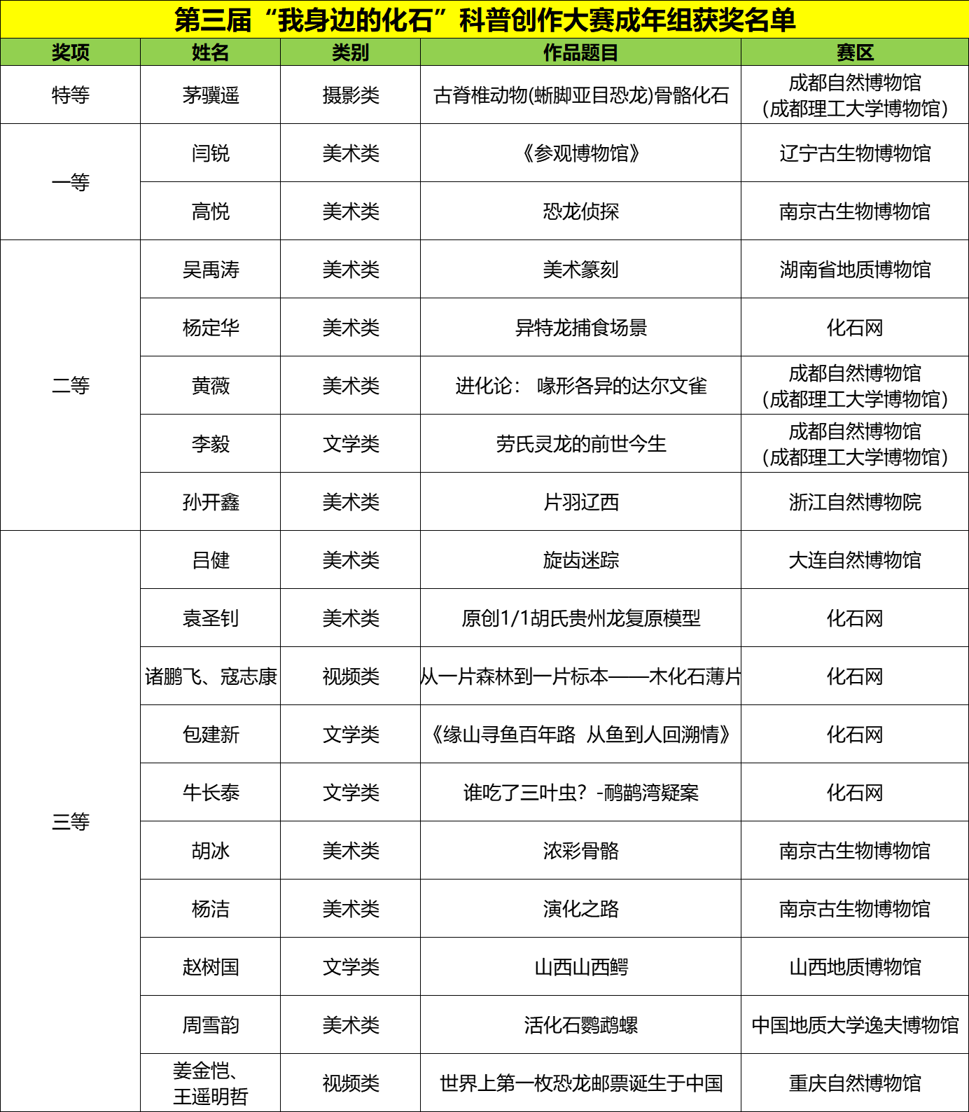
第三届“我身边的化石”科普创作大赛获奖&入围名单公布
发布时间:2023-12-04
作者:
来源:
【
小
中
大
】
分享:
附件:
上一篇:
史前巨兽-一块化石的新发现
下一篇:
第三届“我身边的化石”科普创作大赛(部分)获奖作品展示