青藏高原的古高度是评价其环境效应及其剥蚀风化的关键。同时,古高度也是对板块碰撞过程的表征和计量,更是联系深部岩石圈地球动力学与浅表层演化的纽带。只有准确重建古高度才能正确评价高原隆升与扩展过程对区域与全球气候的影响。然而,目前,科学界对于青藏高原何时达到其隆升的最大高度,或者不同时期、不同构造单元的古高度重建仍存在争议。
对于高原中部的伦坡拉盆地(图1a)而言,尽管早期的碳酸盐稳定同位素古高度重建认为在始新世末期已经达到现今的高度,而这只是基于现代水汽同位素高度效应(瑞利模型)的简单外推。越来越多的证据表明瑞利模型不适合高原中部的古高度重建,原因在于:一是稳定同位素古高度方法仅适合单一水汽来源的造山带迎风坡(如喜马拉雅山脉南坡),但伦坡拉盆地位于喜马拉雅山脉、冈底斯山脉的背后,深居高原内部,山脉背后的 “雨影效应” 导致水汽的同位素分馏,偏负的同位素必然夸大古高度重建;二是始新世的大气环流、海陆分布、水汽来源与现今不同,伦坡拉中部并非只受印度洋水汽控制,亚洲内陆的特提斯海通过西风环流也是高原中部的水汽来源,在如此复杂的水汽来源背景下,依据单一水汽的瑞利模型已不能用于古高度重建。
位于高原中部的伦坡拉盆地近年来是古高度重建的热点,特别是伦坡拉盆地的新生代地层(牛堡组与丁青组)出露厚度大、动植物化石丰富并夹有多层凝灰岩,是开展古高度重建的理想地区。中国科学院地质与地球物理研究所新生代地质与环境研究室对伦坡拉盆地的丁青组上部地层(图1b)开展了丁青组年代、古环境与古高度重建研究。

图1. (a)伦坡拉盆地地理位置;(b)扎加藏布河流切割的丁青组上部地层(受逆冲地层影响全部倒转)
科研人员在生物地层学、碎屑锆石年龄、磁性地层学的基础上,确定了伦坡拉盆地丁青组上部的年代为15-12百万年(图2)。需要说明的是,这不是丁青组的最顶部,只是由于更新的丁青组地层在研究剖面因无法采样而终止。因此,丁青组顶部应更年轻一些。

图2. 丁青组上部地层的磁性地层学年龄框架
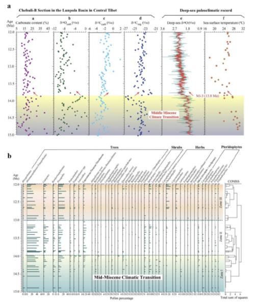
该研究对丁青组上部开展了碳酸盐稳定同位素(图3a)与孢粉分析(图3b)。结果表明,该剖面记录了~14 Ma以来的降温与干旱增强事件。事实上,这一事件是对14百万年以来东南极冰盖扩张、全球持续变冷事件的响应。

图3. 丁青组上部地层的稳定同位素(a)及孢粉学记录(b)均表明了14 Ma以来气候趋于干冷,与全球古气候记录同步
基于孢粉学结果,该工作利用最大共存法估算了高原中部的古高度,经过古气候与古气温梯度的校正,重建了伦坡拉盆地在晚中新世15-12百万年前的古高度为3100-3600米(图4a)。由于现今的伦坡拉盆地的海拔在4600-4800米,表明在12百万年以后青藏高原中部仍有1200米左右的隆升。
此外,该研究还在丁青组上部地层(12百万年左右)发现了水生植物的菱属孢粉(Sporotrapoidites erdtmanii and Sporotrapoidites minor Guan)。这些花粉更可揭示伦坡拉盆地古湖面的高度。尽管Sporotrapoidites erdtmanii在中新世以后灭绝,但Sporotrapoidites minor Guan延续至现今。尽管长江中下游野菱分布通常在海拔百米、甚至几十米以下,但在青藏高原东南缘的云南高山湖泊,野菱现今分布的最大海拔高度是泸沽湖的2700米(图4b)。即使经过晚中新世古气候和古气温梯度的校正,伦坡拉盆地在12百万年前的最大湖面高度不超过3400米(图4c)。上述研究表明了高原中部在12百万年以后仍有1200米左右的隆升。

图4. (a)植被最大共存法,经过古温度与气温梯度校正后,伦坡拉盆地在晚中新世15-12百万年前的古高度为3100-3600米;(b)现今野菱的分布范围;(c)现今野菱分布的最大高度为2700米,经过古气候校正,伦坡拉盆地在12百万年前的湖面最大高度为3400米。
相关研究成果发表在Global and Planetary Change上。研究工作得到国家自然科学基金基础科学中心项目和中国科学院战略性先导科技专项的支持。
来源:中国科学院地质与地球物理研究所
编辑:诸鹏飞