科研速递

重建所有哺乳动物在1.8亿年前的共同祖先的基因组

发布时间:2022-10-17 作者:
来源:
分享:


重建所有哺乳动物在1.8亿年前的共同祖先的基因组

(化石网整理)据cnBeta:从鸭嘴兽到蓝鲸,今天所有活着的哺乳动物都是约1.8亿年前存在的一个共同祖先的后代。尽管我们对这种动物了解不多,但一个全球专家小组最近通过计算重建了其基因组的组织。这些发现最近发表在《Proceedings of the National Academy of Sciences》上。
 
加州大学戴维斯分校进化和生态学杰出教授、该论文的资深作者Harris Lewin说道:“我们的结果对理解哺乳动物的进化和保护工作具有重要意义。”
 
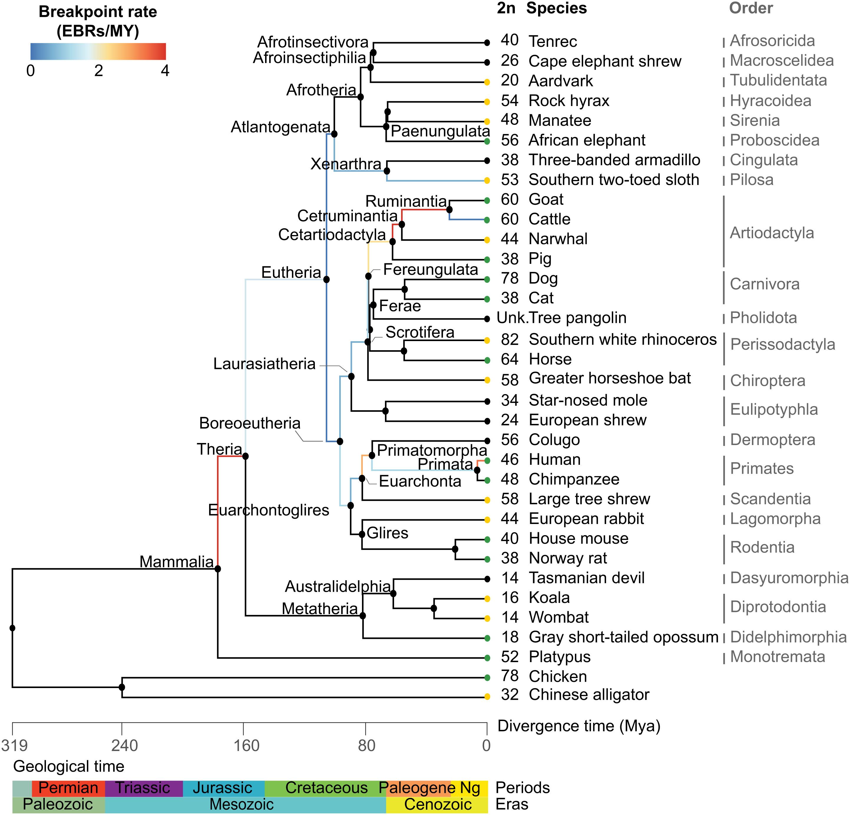
研究人员使用了32个活体物种的高质量基因组序列,横跨26个已知哺乳动物类别中的23个。人类和黑猩猩是这些物种之一,还有袋熊和兔子、海牛、家牛、犀牛、蝙蝠和穿山甲。鸡和扬子鳄的基因组也被用作分析中的对比组。作为地球生物基因组计划和其他大规模生物多样性基因组测序计划的一部分,这些基因组中的一些正在被制作。Lewin是地球生物基因组计划(Earth BioGenome Project)工作小组的主席。
 
据该研究的论文第一作者、加州大学戴维斯分校基因组中心的博士后研究员Joana Damas称,哺乳动物的祖先有19条常染色体,这些染色体控制着生物体特征的遗传,而不是由性连锁染色体控制的特征(这些染色体在大多数细胞中是成对的,总共有38条),加上两条性染色体。研究人员确定了1215个基因块,它们以相同的顺序出现在所有32个基因组的同一染色体上。Damas表示,所有哺乳动物基因组的这些构建块包括对正常胚胎发育至关重要的基因。
 
染色体稳定了3亿多年
 
研究人员在哺乳动物祖先中发现了9条完整的染色体或染色体片段,其基因的顺序在现代鸟类的染色体中是相同的。
 
“这一非凡的发现表明,在超3.2亿年的漫长进化时间范围内,染色体上基因的顺序和方向具有进化的稳定性,”Lewin说道。
 
相比之下,这些保守区块之间的区域包含更多的重复序列,更容易发生断裂、重排和序列复制,这些都是基因组进化的主要驱动力。
 
“祖先的基因组重建对于解释不同基因组的选择压力的位置和原因至关重要。这项研究在染色质结构、基因调控和连锁保存之间建立了明确的关系。这为评估自然选择在整个哺乳动物生命树的染色体进化中的作用奠定了基础。”德克萨斯A&M大学的William Murphy教授说道。据悉,他不是该论文的作者。
 
研究人员能从共同的祖先开始跟踪祖先的染色体向前发展。他们发现,染色体重排的速度在哺乳动物品系之间有所不同。如在反刍动物系(导致现代牛、羊和鹿)中,6600万年前,当小行星撞击杀死恐龙并导致哺乳动物的兴起时,染色体重新排列的速度加快了。
 
研究人员们表示,这些结果将有助于了解在过去1.8亿年里使哺乳动物在一个不断变化的星球上繁衍生息的适应性背后的遗传学。
 
相关:科学家重建哺乳动物共同祖先基因组
 
(化石网整理)据中国科学报(许悦):一个国际团队重建了所有哺乳动物最早共同祖先的基因组。相关研究9月26日发表于美国《国家科学院院刊》。
 
“我们的研究结果对理解哺乳动物进化和保护工作具有重要意义。”论文作者、美国加利福尼亚大学戴维斯分校进化与生态学杰出教授Harris Lewin表示。最早的哺乳动物祖先可能看起来像生活在2亿年前的“摩根齿兽”。
 
从鸭嘴兽到蓝鲸,每一种现代哺乳动物都是生活在1.8亿年前的共同祖先的后代。但此前,人们对这种动物知之甚少。
 
科学家利用了包括人类、黑猩猩、袋熊、兔子、海牛、家牛、犀牛、蝙蝠和穿山甲等在内的32种哺乳动物的高质量基因组序列。这些动物来自26个已知哺乳动物目中的23个。研究人员还将鸡和扬子鳄基因组作为对照组。其中一些基因组数据来自地球生物基因组计划和其他大规模生物多样性基因组测序工作。
 
该研究第一作者、加利福尼亚大学戴维斯分校基因组中心博士后Joana Damas说,他们利用计算机重建了哺乳动物祖先基因组,发现哺乳动物祖先有控制生物体遗传特征的19对常染色体,以及两条性染色体。
 
研究团队确定了1215个基因块,这些基因块在32种动物的基因组中始终以相同的顺序出现在同一染色体上。所有哺乳动物基因组中的这些基因块都包含着对胚胎正常发育至关重要的基因。
 
科学家在哺乳动物祖先身上发现了9条完整的染色体片段,其基因顺序与现代鸟类相同。
 
“这一引人注目的发现表明,染色体上的基因顺序和方向在3.2亿年的进化中具有稳定性。”Lewin说,相比之下,这些保守的基因块之间的区域则包含更多重复序列,也更容易发生断裂、重组和序列重复,而这些都是基因组进化的主要驱动因素。
 
“祖先基因组重建有助于解释基因组选择压力在哪里以及为什么发生变化。这项研究在染色质结构、基因调控之间建立了明确的关系。”得克萨斯农工大学教授William Murphy说,这为评估自然选择在哺乳动物生命树的染色体进化中扮演的角色打下了基础。
 
研究人员从哺乳动物共同祖先的染色体开始,沿着时间线追踪,发现哺乳动物的染色体重排率不同。例如,反刍谱系在6600万年前小行星撞击导致恐龙灭绝、哺乳动物崛起时重排加速。
 
研究合著者Camilla Mazzoni说,这项研究结果将有助于理解动物适应性背后的遗传学机制,比如在过去1.8亿年里,哺乳动物是如何在不断变化的星球上适应并繁衍生息的。


附件: