
小黑桫椤(G. metteniana)与其亲本大叶黑桫椤(G. gigantea)和粗齿桫椤(G. denticulata)的遗传分化
(化石网报道)据中国科学院华南植物园:自达尔文1859年发表《物种起源》以来,物种形成一直是进化生物学领域最基本也是最重要的科学问题。多倍化被认为是一种“立竿见影”的物种形成方式,这主要是因为经典的进化生物学理论认为不同倍性之间会迅速形成强烈的生殖隔离。多倍化现象在植物中非常普遍,尤其是蕨类,多倍体约占其物种数的30%。然而迄今为止,对蕨类多倍体物种形成进化机制的理解仍然非常缺乏。
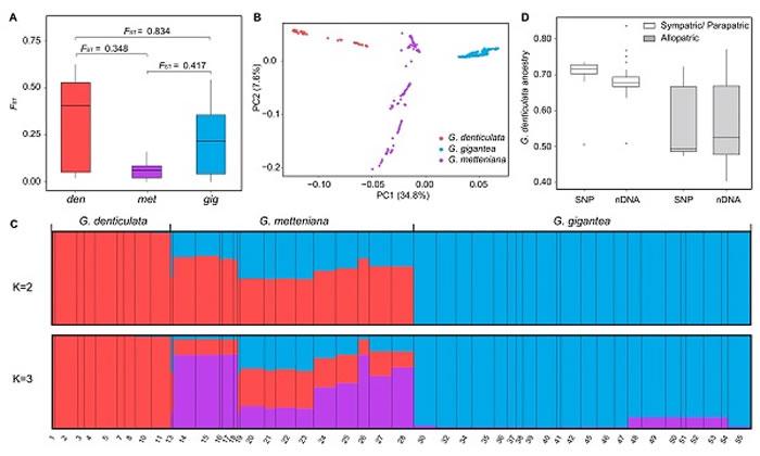
桫椤科植物是侏罗纪孑遗的树状蕨类,现存的桫椤科植物与其化石形态特征几无变化,因而也被称为“活化石”,具有重要的科学研究和生物多样性保护价值。与其他蕨类普遍存在的多倍体现象相反,多倍体在桫椤科植物非常少见,迄今为止只有分布于中国及日本的小黑桫椤报道为四倍体。中科院华南植物园和西双版纳植物园科研人员合作,整合形态学、细胞学、系统发育和群体基因组学等手段,系统开展了小黑桫椤的物种形成历史研究,证实小黑桫椤是异源杂交四倍体,其母本是大叶黑桫椤(二倍体),父本是粗齿桫椤(二倍体)。基于简化基因组测序的群体基因组学及溯祖模型揭示四倍体小黑桫椤后代与其亲本粗齿桫椤在同域或邻域分布群体存在基因流。生态位模型分析揭示小黑桫椤与其亲本之一大叶黑桫椤存在明显的生态位分化,但与粗齿桫椤的生态位大部分重叠,推测小黑桫椤的多倍体杂交起源受华南地区的历史气候变化驱动。
该研究首次从群体基因组水平解析了蕨类植物的杂交物种形成机制和进化历史,并发现蕨类不同倍性之间存在基因流,研究结果丰富了多倍体杂交物种形成理论。研究得到中国科学院B类先导科技专项“生物多样性的演化历史与格局”及国家自然科学基金等项目资助。华南植物园王静博士为第一作者,华南植物园康明研究员和西双版纳植物园科研人员为共同通讯作者。研究结果已在线发表在国际著名期刊Molecular Biology and Evolution上。
论文链接:https://academic.oup.com/mbe/article/doi/10.1093/molbev/msaa097/5821434